Android 开发基础¶
在做 Android 安全之前,我们应该尽可能地了解 Android 开发的基本流程。
基础知识¶
依次阅读以下书籍,由浅入深地了解 Android 基本开发知识
- 第一行代码,阅读完前七章即可
- JNI/NDK 开发,目前尚未找到一本相关合适的指南。
- Android 编程权威指南(可选)
- Android 高级进阶(可选)
在学习的过程中,个人觉得需要着重了解 Android 开发中如下知识
- Android 系统架构
- 基本源文件架构
- 基本开发方式与代码编写惯例,了解常见代码的意思。
- 了解 xml 等一些配置资源的文件格式。
一定要搭好基本的 Android 开发环境!!!!!
- java
- ddms
- ndk
- sdk,多安装几个版本的 sdk,5.0-8.0
Apk 打包流程¶
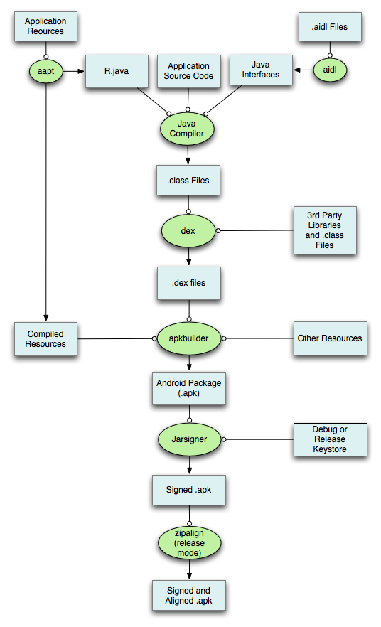
当编写完 App 相关的代码后,我们的最后一步就是将 App 中所有使用到的资源文件进行打包,打包流程如下图(http://androidsrc.net/android-app-build-overview/)所示:

具体的操作如下
- 使用 aapt( The Android Asset Packing Tool ) 对资源文件进行打包,生成 R.java 文件。
- 如果项目中使用到了 AIDL(Android Interface Definition Language)提供的服务,则需要使用 AIDL 工具解析 AIDL 接口文件生成相应的 Java 代码。
- 使用 javac 将 R.java 和 AIDL 文件编译为 .class 文件。
- 使用 dx 工具将 class 和第三方的 library 转换为 dex 文件。
- 利用 apkbuilder 将第一步编译后的资源、第四步生成的 .dex 文件,以及一些其它资源打包到 APK 文件中。
- 这一部主要是对 APK 进行签名。可以分为两种情况,如果我们是要发布 App,那就采用 RealeaseKeystore 签名;反之,我们如果只是想要对 App 进行调试,那就使用 debug.keystore 签名。
- 在发布正式版之前,我们需要将 APK 包中资源文件距离文件的起始偏移修改为 4 字节的整数倍数,这样,在之后运行 App 的时候,速度会比较快。
Apk 文件结构¶
APK 文件也是一种 ZIP 文件。因此,我们可以使用解压 zip 的工具来对其进行解压。一个典型的 APK 文件的结构如下图所示。其中,关于每一部分的介绍如下

-
AndroidManifest.xml
- 该文件主要用于声明应用程序的名称,组件,权限等基本信息。
-
class.dex
- 该文件是 dalvik 虚拟机对应的可执行文件,包含应用程序的可执行代码。
- resource.arsc
- 该文件主要是应用程序编译后的二进制资源以及资源位置与资源 id 之间的映射关系,如字符串。
- assets
- 该文件夹一般用于包含应用程序的原始资源文件,例如字体和音乐文件。程序在运行的时候,可以通过API 获取这些信息。
- lib/
- lib目录下主要用于存储通过 JNI(Java Native Interface)机制使用的本地库文件,并且会按照其支持的架构,分别创建对应的子目录。
- res/
- 该目录主要包含了 Android 应用引用的资源,并且会按照资源类型进行存储,如图片,动画,菜单等。主要还有一个 value 文件夹,包含了各类属性资源
- colors.xml→颜色资源
- dimens.xml--->尺寸资源
- strings--->字符串资源
- styles.xml→样式资源
- META-INF/
- 类似于 JAR 文件,APK 文件中也包含了 META-INF 目录,用于存放代码签名等文件,以便于用来确保 APK 文件不会被人随意修改。